Aleph-w  1.9
General library for algorithms and data structures
Aleph::Graph_Anode< Node_Info > Class Template Reference

#include <tpl_agraph.H>

+ Inheritance diagram for Aleph::Graph_Anode< Node_Info >:
+ Collaboration diagram for Aleph::Graph_Anode< Node_Info >:

Public Types

using Item_Type = Node_Info
 
using Node = GTNodeCommon
 Common alias for set types.
 
using Node_Type = Node_Info
 The node.
 

Public Member Functions

 Graph_Anode (const Node_Info &info)
 
 Graph_Anode (Node_Info &&info)
 
 Graph_Anode (const Graph_Anode &node)
 
Graph_Anodeoperator= (const Graph_Anode &node) noexcept(std::is_nothrow_copy_assignable< Node_Info >::value)
 
 Graph_Anode (Graph_Anode *p)
 
void allocate_more (size_t new_size)
 
void * insert_arc (void *arc)
 
void remove_arc_ne (void *arc) noexcept
 
void remove_arc (void *arc)
 
bool compress () noexcept
 
template<typename T >
Dnode< T > * to_dnode () noexcept
 
template<typename T >
const Dnode< T > * to_dnode () const noexcept
 
template<typename T >
T & to_data () noexcept
 
template<typename T >
const T & to_data () const noexcept
 
void swap (Dlink *link) noexcept
 
void swap (Dlink &l) noexcept
 
void reset () noexcept
 
void init () noexcept
 
bool is_empty () const noexcept
 Return true if this (as header node) is empty.
 
bool is_unitarian () const noexcept
 Return true if this (as header node) has exactly one element.
 
bool is_unitarian_or_empty () const noexcept
 Return true if this (as header node) has zeor or one element.
 
void insert (Dlink *node) noexcept
 
void push (Dlink *node) noexcept
 
void append (Dlink *node) noexcept
 
Dlink *& get_next () const noexcept
 Return the link that is after this
 
Dlink *& get_prev () const noexcept
 Return the link that is before this
 
Dlink *& get_first_ne () const noexcept
 If this is a header node, it return the first node of this
 
Dlink *& get_last_ne () const noexcept
 If this is a header node, it return the last node of this
 
Dlink *& get_first () const noexcept
 If this is a header node, it return the first node of this
 
Dlink *& get_last () const noexcept
 If this is a header node, it return the last node of this
 
void wrap_header (Dlink *l) noexcept
 
void insert_list (Dlink *head) noexcept
 
void append_list (Dlink *head) noexcept
 
void splice (Dlink *l) noexcept
 
void concat_list (Dlink *head) noexcept
 
void concat_list (Dlink &head) noexcept
 
Dlinkdel () noexcept
 Remove this from the list. this must not be a header node.
 
void erase () noexcept
 
Dlinkremove_prev () noexcept
 
Dlinkremove_next () noexcept
 
Dlinkremove_last_ne () noexcept
 
Dlinkremove_first_ne () noexcept
 
Dlinkremove_last () noexcept
 
Dlinkremove_first () noexcept
 
Dlinktop ()
 
Dlinkpop ()
 
size_t reverse_list () noexcept
 
size_t reverse () noexcept
 
size_t split_list_ne (Dlink &l, Dlink &r) noexcept
 
size_t split_list (Dlink &l, Dlink &r) noexcept
 
Dlink cut_list (Dlink *link) noexcept
 
void remove_all_and_delete () noexcept
 
void rotate_left (size_t n)
 
void rotate_right (size_t n)
 
bool check ()
 Return true if the list is consistent.
 
Node_Info & get_info () noexcept
 Return a modifiable reference to the data contained in the node.
 
const Node_Info & get_info () const noexcept
 Return a constant reference to the data contained in the node.
 
unsigned int state () const noexcept
 Return the state's value.
 
void set_state (unsigned int s) noexcept
 Set the state to value s
 

Public Attributes

void ** arc_array
 
size_t arcs_dim
 
size_t contract_threshold
 
Graph_Attr attrs
 
Node_Info node_info
 
size_t num_arcs
 data associated to the node. Access it with get_info() More...
 

Protected Attributes

Dlinkprev
 
Dlinknext
 

Friends

class GTNodeCommon< Node_Info >
 

Detailed Description

template<typename Node_Info = Empty_Class>
class Aleph::Graph_Anode< Node_Info >

Node of Array_Graph

Member Function Documentation

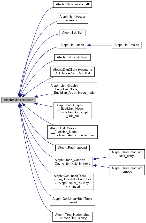
◆ append()

void Aleph::Dlink::append ( Dlink node)
inlinenoexceptinherited

Insert nodebefore this.

Parameters
[in]nodepointer to an empty node (it must no be inserted in another list)
+ Here is the caller graph for this function:

◆ append_list()

void Aleph::Dlink::append_list ( Dlink head)
inlinenoexceptinherited

Insert the list head after this

This method assumes that this is a node part of list; it is not the header node. On the other hand, head is the header node of an entire list. So, all the list head is entirely appended, in constant time, after the node this. After append, the list head becomes empty.

Parameters
[in]headheader for the list to insert
+ Here is the call graph for this function:
+ Here is the caller graph for this function:

◆ concat_list() [1/2]

void Aleph::Dlink::concat_list ( Dlink head)
inlinenoexceptinherited

Concatenate list head to list this

this and head are both header nodes of lists. concat_list(head) concatenates in constant time all the list head after this. After the concatenation head becomes empty.

Parameters
headheader node of list to concatenate
+ Here is the call graph for this function:
+ Here is the caller graph for this function:

◆ concat_list() [2/2]

void Aleph::Dlink::concat_list ( Dlink head)
inlinenoexceptinherited

This is an overloaded member function, provided for convenience. It differs from the above function only in what argument(s) it accepts.

+ Here is the call graph for this function:

◆ cut_list()

Dlink Aleph::Dlink::cut_list ( Dlink link)
inlinenoexceptinherited

Cut this from link.

cut_list(link) takes a valid link to an item of the list and on that link performs a cut; that is, all the items from link passes to a new list whose head is the return value.

The operation takes constant time.

Warning
Takes in account that the return value is Dlink object, not a pointer.
if link belongs to a list, then this one will be in an inconsistent state.
Parameters
[in]linkpointer to the item from which the cut will be done
Returns
a Dlink header of a new list containing the items from link
+ Here is the call graph for this function:
+ Here is the caller graph for this function:

◆ erase()

void Aleph::Dlink::erase ( )
inlinenoexceptinherited

This is an overloaded member function, provided for convenience. It differs from the above function only in what argument(s) it accepts.

+ Here is the call graph for this function:

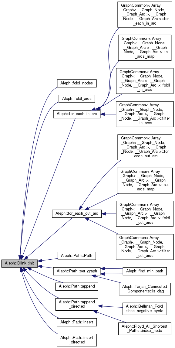
◆ init()

void Aleph::Dlink::init ( )
inlinenoexceptinherited

This is an overloaded member function, provided for convenience. It differs from the above function only in what argument(s) it accepts.

+ Here is the call graph for this function:
+ Here is the caller graph for this function:

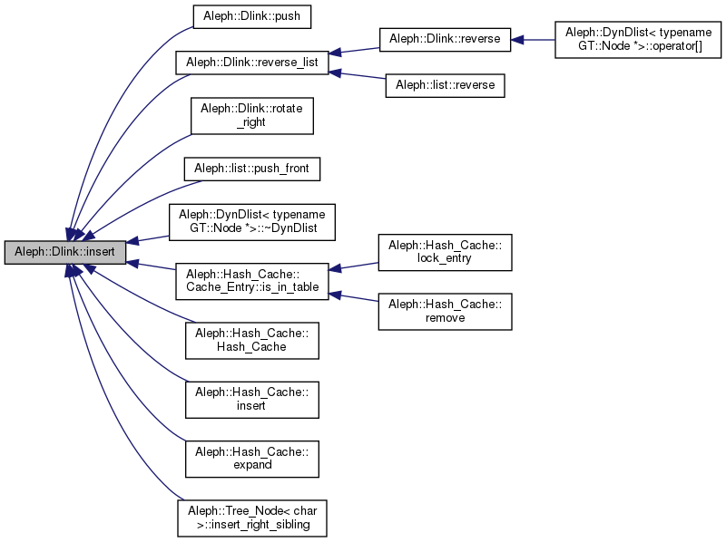
◆ insert()

void Aleph::Dlink::insert ( Dlink node)
inlinenoexceptinherited

Insert node after this.

Parameters
[in]nodepointer to an empty node (it must not be linked to nothing
+ Here is the caller graph for this function:

◆ insert_list()

void Aleph::Dlink::insert_list ( Dlink head)
inlinenoexceptinherited

Insert the list head before this

This method assumes that this is a node part of list; it is not the header node. On the other hand, head is the header node of an entire list. So, all the list head is entirely inserted, in constant time, before the node this. After insertion, the list head becomes empty.

Parameters
[in]headheader for the list to insert
+ Here is the call graph for this function:
+ Here is the caller graph for this function:

◆ pop()

Dlink* Aleph::Dlink::pop ( )
inlineinherited

This is an overloaded member function, provided for convenience. It differs from the above function only in what argument(s) it accepts.

+ Here is the call graph for this function:

◆ push()

void Aleph::Dlink::push ( Dlink node)
inlinenoexceptinherited

This is an overloaded member function, provided for convenience. It differs from the above function only in what argument(s) it accepts.

+ Here is the call graph for this function:

◆ remove_all_and_delete()

void Aleph::Dlink::remove_all_and_delete ( )
inlinenoexceptinherited

Remove and free memory for all the items of list.

remove_all_and_delete() remove each item of the list and call to delete operator on the removed item. At the end of call, all the items were removed, all the memory freed qand the list emptied.

Warning
This method only has sense if the items of list were dynamically allocated with new. Although That is very frequently the case, there are some exceptions. So, be sure that the items were allocated with new operator.
+ Here is the call graph for this function:
+ Here is the caller graph for this function:

◆ remove_first()

Dlink* Aleph::Dlink::remove_first ( )
inlinenoexceptinherited

This is an overloaded member function, provided for convenience. It differs from the above function only in what argument(s) it accepts.

+ Here is the call graph for this function:
+ Here is the caller graph for this function:

◆ remove_first_ne()

Dlink* Aleph::Dlink::remove_first_ne ( )
inlinenoexceptinherited

This is an overloaded member function, provided for convenience. It differs from the above function only in what argument(s) it accepts.

+ Here is the call graph for this function:
+ Here is the caller graph for this function:

◆ remove_last()

Dlink* Aleph::Dlink::remove_last ( )
inlinenoexceptinherited

This is an overloaded member function, provided for convenience. It differs from the above function only in what argument(s) it accepts.

+ Here is the call graph for this function:
+ Here is the caller graph for this function:

◆ remove_last_ne()

Dlink* Aleph::Dlink::remove_last_ne ( )
inlinenoexceptinherited

This is an overloaded member function, provided for convenience. It differs from the above function only in what argument(s) it accepts.

+ Here is the call graph for this function:

◆ remove_next()

Dlink* Aleph::Dlink::remove_next ( )
inlinenoexceptinherited

Remove the item that is after this

Remove the item successor of this.

Note
If this is a header node, then this method is equivalent to remove the first node.
Warning
The successor of this must not be a header node.
Returns
a pointer to the removed node.
+ Here is the call graph for this function:
+ Here is the caller graph for this function:

◆ remove_prev()

Dlink* Aleph::Dlink::remove_prev ( )
inlinenoexceptinherited

Remove the item that is before this

Remove the item predecessor of this.

Note
If this is a header node, then this method is equivalent to remove the last node.
Warning
The predecessor of this must not be a header node.
Returns
a pointer to the removed node.
+ Here is the call graph for this function:
+ Here is the caller graph for this function:

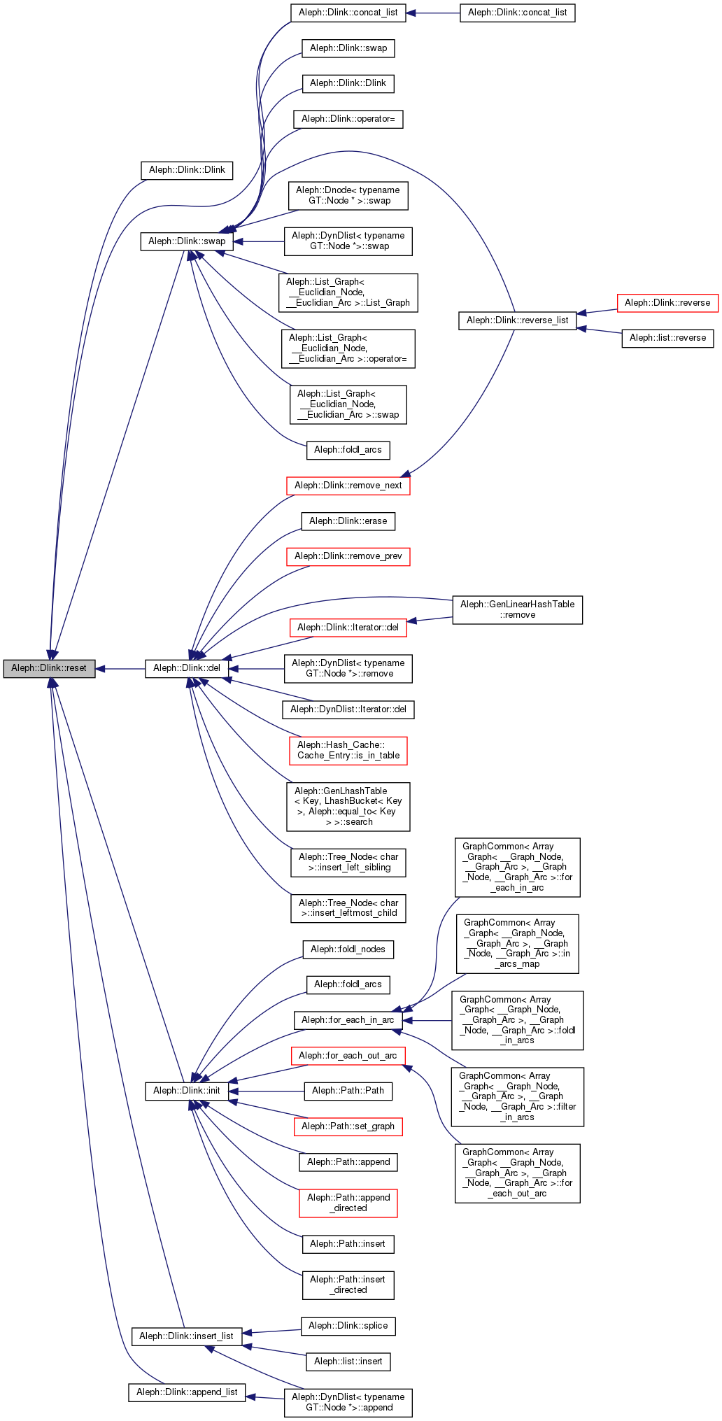
◆ reset()

void Aleph::Dlink::reset ( )
inlinenoexceptinherited

Reset this

reset() reinitialize the node to point to itself. So, all the context is lost. Use with care.

+ Here is the caller graph for this function:

◆ reverse()

size_t Aleph::Dlink::reverse ( )
inlinenoexceptinherited

This is an overloaded member function, provided for convenience. It differs from the above function only in what argument(s) it accepts.

+ Here is the call graph for this function:
+ Here is the caller graph for this function:

◆ reverse_list()

size_t Aleph::Dlink::reverse_list ( )
inlinenoexceptinherited

Reverse the list.

Returns
the number of items that has the list
+ Here is the call graph for this function:
+ Here is the caller graph for this function:

◆ rotate_left()

void Aleph::Dlink::rotate_left ( size_t  n)
inlineinherited

Rotate to left the list n positions.

rotate_left(n) rotates the items to left n positions. For example, if the list is as follows:

l0, l1, l2, l3, l4, l5, l6, l7, l8, l9

Then rotate_left(4) produces the following state:

l4, l5, l6, l7, l8, l9, l0, l1, l2, l3
Parameters
[in]nthe number of position to be rotated
Exceptions
domain_errorif list is empty
+ Here is the call graph for this function:

◆ rotate_right()

void Aleph::Dlink::rotate_right ( size_t  n)
inlineinherited

Analogous to rotate_left() but to right

+ Here is the call graph for this function:

◆ splice()

void Aleph::Dlink::splice ( Dlink l)
inlinenoexceptinherited

Insert a list l without header node after the node this.

Parameters
[in]llist without header node to be inserted after this
+ Here is the call graph for this function:

◆ split_list_ne()

size_t Aleph::Dlink::split_list_ne ( Dlink l,
Dlink r 
)
inlinenoexceptinherited

Split this in the middle in two lists.

split_list(l, r) searches the middle of this an on this point cuts the list in two lists l and r respectively. After the operation, this becomes empty.

Note
l
Parameters
[out]lfirst n/2 items of this
[out]rlast n/2 items of this
Returns
total number of nodes of both list (what is the same number of node that had this before the split
+ Here is the call graph for this function:

◆ swap() [1/2]

void Aleph::Dlink::swap ( Dlink link)
inlinenoexceptinherited

Swap this with list whose header is link.

swap(link) swaps the content og this with all the content of the list pointed by link. The operation is performed in constant time independently of sizes of both lists.

Parameters
[in]linkpointer to the list to be swapped
+ Here is the call graph for this function:
+ Here is the caller graph for this function:

◆ swap() [2/2]

void Aleph::Dlink::swap ( Dlink l)
inlinenoexceptinherited

Swap this with list whose header is l.

swap(l) swaps the content og this with all the content of the list referenced by l. The operation is performed in constant time independently of sizes of both lists.

Parameters
[in]llist to be swapped with this
+ Here is the call graph for this function:

◆ top()

Dlink* Aleph::Dlink::top ( )
inlineinherited

This is an overloaded member function, provided for convenience. It differs from the above function only in what argument(s) it accepts.

+ Here is the call graph for this function:

◆ wrap_header()

void Aleph::Dlink::wrap_header ( Dlink l)
inlinenoexceptinherited

Wrap a header to a list (without header).

Sometimes, especially for low level applications, you coult manage linked list without header nodes. In this case, in order to profit some operations expeting a list with header, you could "wrap" a temporal header and use the list and the operations of this class.

For example, suppose we have a list l without header node and we wish to insert it into a another list with a header node. In this case, we wrap a header to l as follows:

Dlink h;
h.wrap_header(l);

Now, if we have a node p of another list, we could insert l after p as follows:

p->insert_list(&h);

After this operation h becomes empty and the list l is inserted after the node p

Parameters
[in]lfirst node of a double and circular list without header node
+ Here is the call graph for this function:
+ Here is the caller graph for this function:

Member Data Documentation

◆ attrs

Graph_Attr GTNodeCommon< Node_Info >::attrs
inherited

Attributes of node

See also
Graph_Attr

◆ num_arcs

size_t GTNodeCommon< Node_Info >::num_arcs
inherited

data associated to the node. Access it with get_info()

Number of arcs.

If the graph is directed, then this field does not have much sense, since it counts the total of arcs (incoming and outcoming).

Warning
Don't modifiy this field (NEVER!). It is public in order to facilitate the implementation of some graph operations.

The documentation for this class was generated from the following file:

Leandro Rabindranath León